
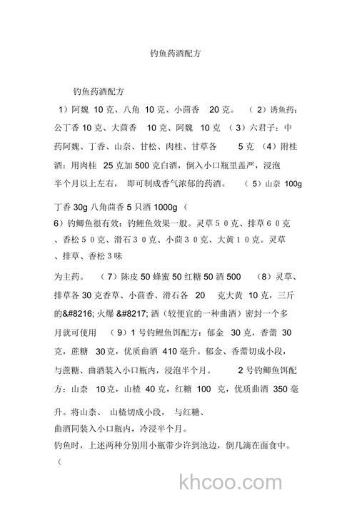
一、丁香甘草药酒
制作这款药酒我们需要准备的原材料有:30克丁香、30克甘草、500克曲酒(大曲),外加一个可以密封的容器,首先把丁香跟甘草捣碎,跟着把它们跟曲酒加入容器中,密封放置30天左右即可取出使用,不管是用来配置饵料还是自制窝料,钓鱼的效果都很不错。
二、山奈蜂蜜酒
制作这款药酒我们需要准备的原材料有:20克山奈、30克蜂蜜、500毫升曲酒,外加一个可以密封的容器。跟着就是把山奈捣碎,然后把刚才准备的三种材料一起放入容器中,放到阴凉通风且干燥的地方存放30天左右即可取出使用。
山柰10克,山楂40克,红糖100克,优质曲酒400毫升。将山柰、山楂切成小段,与红糖、曲酒同装入小口瓶内,冷浸半个月
灵草40克、排草60克、香松50克、小茴香30克、滑石20克、大黄20克分别切碎装入玻璃瓶中,加入白酒淹没,浸泡1~2月。 中药与酒的比例1:10
香松50克、小茴香50克、滑石50克、丁香50克、广香50克、八角50克、桂皮50克、大黄20克分别切碎,装入瓶中,倒入白酒,浸泡1~2月。中药与酒的比例1:10