wèi jīng zěn me pèi ěr liào diào yú

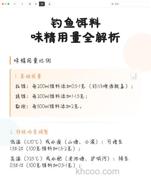
味精怎么配饵料钓鱼?

发布时间:2026-04-10 12:36

味精怎么配饵料钓鱼?

味精怎么配饵料钓鱼

【配方材料】玉米500g、蜂蜜50ml、味精5g、牛B鲤钓鱼小药适量(如果钓草鱼就加草鱼的小药)、曲酒500ml。 【制作方法】清洗玉米,然后上锅煮大约半个小时,捞出煮好的玉米晾干,取来一器皿,倒入曲酒,然后再加入蜂蜜搅拌开以后,再把味精倒入里面继续搅拌,一定要稀释好,最后倒入牛B鲤小药,然后把罐子密封好使劲摇晃放置半个小时,半个小时以后把玉米粒加入里面,一边加一边搅拌然后密封好,泡制半个月即可出钓使用。

钓饵相关文章