lā sī fěn hé zhān fěn kě yǐ hé yòng ma

拉丝粉和粘粉可以合用吗

发布时间:2026-04-10 12:29

拉丝粉和粘粉可以合用吗

拉丝粉和粘粉可以合用吗

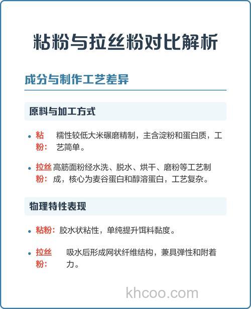
粘粉和膨化玉米粉是同种东西,一般钓鱼不用加此类饵料。拉丝粉其主要作用是增加饵料的持钩性,减轻饵料的雾化,调配拉饵加总饵料的10%左右,配值搓饵一般也不要加拉丝粉,加拉丝粉后饵料状态不好,鱼不爱吃。如果觉得饵料加水量大,或饵料太散挂不到钩上,如果钓鲫鱼用918二号调整状态,钓鲤鱼的话用速攻二号调状态,尽量避免用拉丝粉

钓鱼技巧相关文章